Facilitated Procedure for EUL Mpox (MPXV) IVDs
Overview
The WHO Emergency Use Listing (EUL) is a risk-based process designed to assess and list in vitro diagnostics (IVDs) to expedite their availability during public health emergencies. It provides essential guidance to UN procurement agencies and Member States on the acceptability of specific products, based on critical quality and performance data. Building on the success of reliance and recognition practices, such as the Collaborative Registration Procedure (CRP) for WHO-prequalified IVDs, WHO has adapted similar approaches to support regulatory decision-making during emergencies, including the COVID-19 pandemic and now the Mpox outbreak.
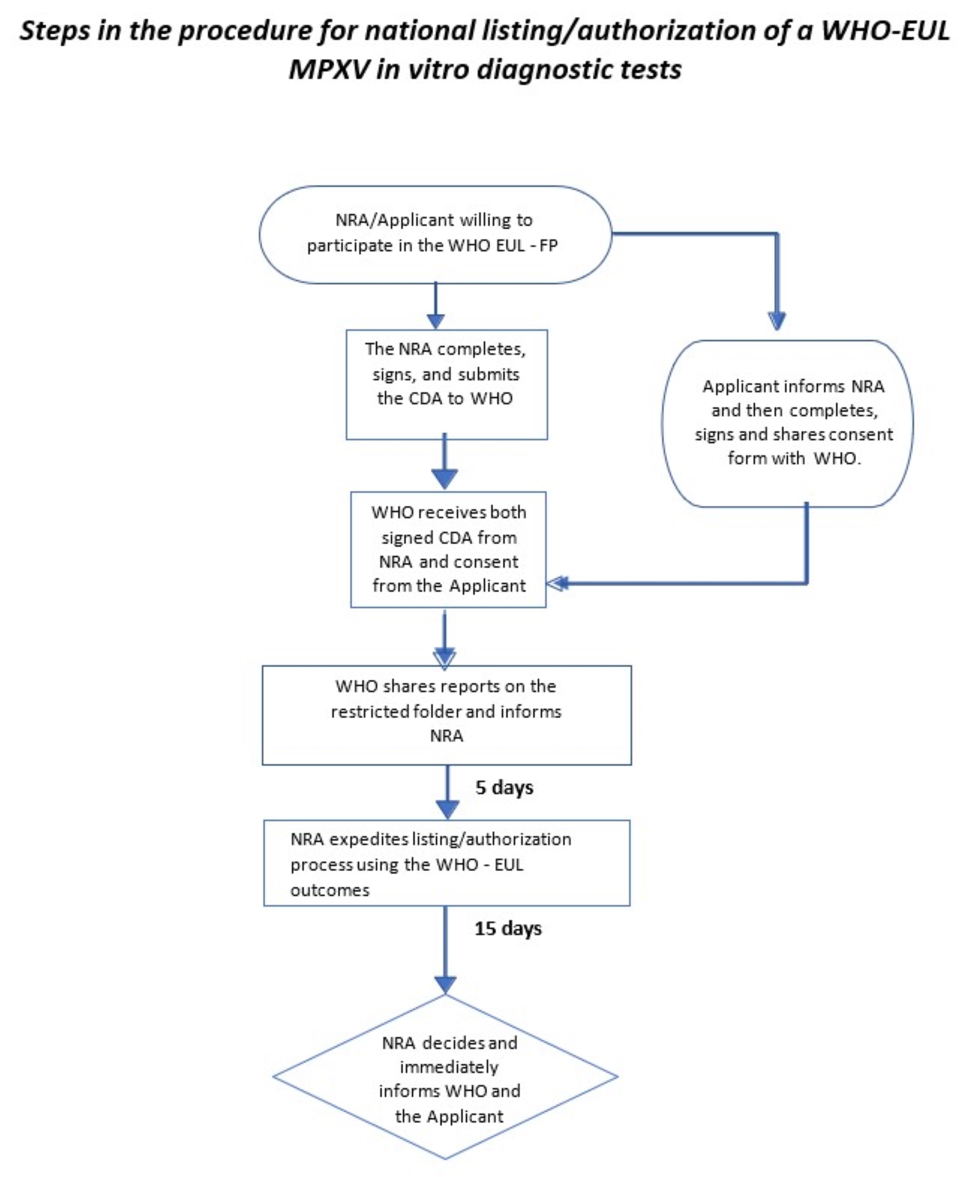
In response to the Mpox outbreak, WHO has introduced a Facilitated Procedure (WHO-FP) to accelerate the approval of MPXV IVDs by national regulatory authorities. This mechanism supports countries in addressing public health emergencies by accelerating the listing or authorization of WHO EUL-MPXV IVDs by leveraging on outcomes from WHO's EUL processes, enabling regulatory authorities to make regulatory decisions while maintaining national sovereignty. This process mirrors the CRP but operates within more stringent timelines (15 working days). It enables WHO to share EUL assessment reports with NRAs where the applicant/manufacturer has applied and submitted a product dossier and provided the EUL consent.
Through close collaboration, NRAs will benefit from capacity building, streamlined authorization processes for MPXV IVDs, minimize duplication of efforts, expedites listing or authorization and improves access to these critical products, supporting public health protection during outbreaks in Member States. Flow chart summarizing the steps of the WHO Facilitated Procedure (WHO- FP MPXV IVDs) mechanism and Confidentiality Undertaking by NRAs (for Mpox Products Only) is provided. If you have any questions, please write to prequalreg@who.int
CONFIDENTIALITY UNDERTAKING BY NATIONAL REGULATORY AUTHORITIES (FOR MPOX PRODUCTS ONLY)